学校主页
新闻网
首页
开元(中国)概况
开元(中国)简介
现任领导
机构设置
学术委员会
教授风采
专业介绍
党委工作
党委工作
组织机构
培训学习
科学研究
师资队伍
工会工作
职工之家
工会活动
会员权益
规章制度
教学工作
团学工作
学生工作
团委
学生会
文件下载
教学文件
学生文件
首页
开元(中国)概况
开元(中国)简介
现任领导
机构设置
学术委员会
教授风采
专业介绍
党委工作
党委工作
组织机构
培训学习
科学研究
师资队伍
工会工作
职工之家
工会活动
会员权益
规章制度
教学工作
团学工作
学生工作
团委
学生会
文件下载
教学文件
学生文件
党委工作
党委工作
首页
» 党委工作
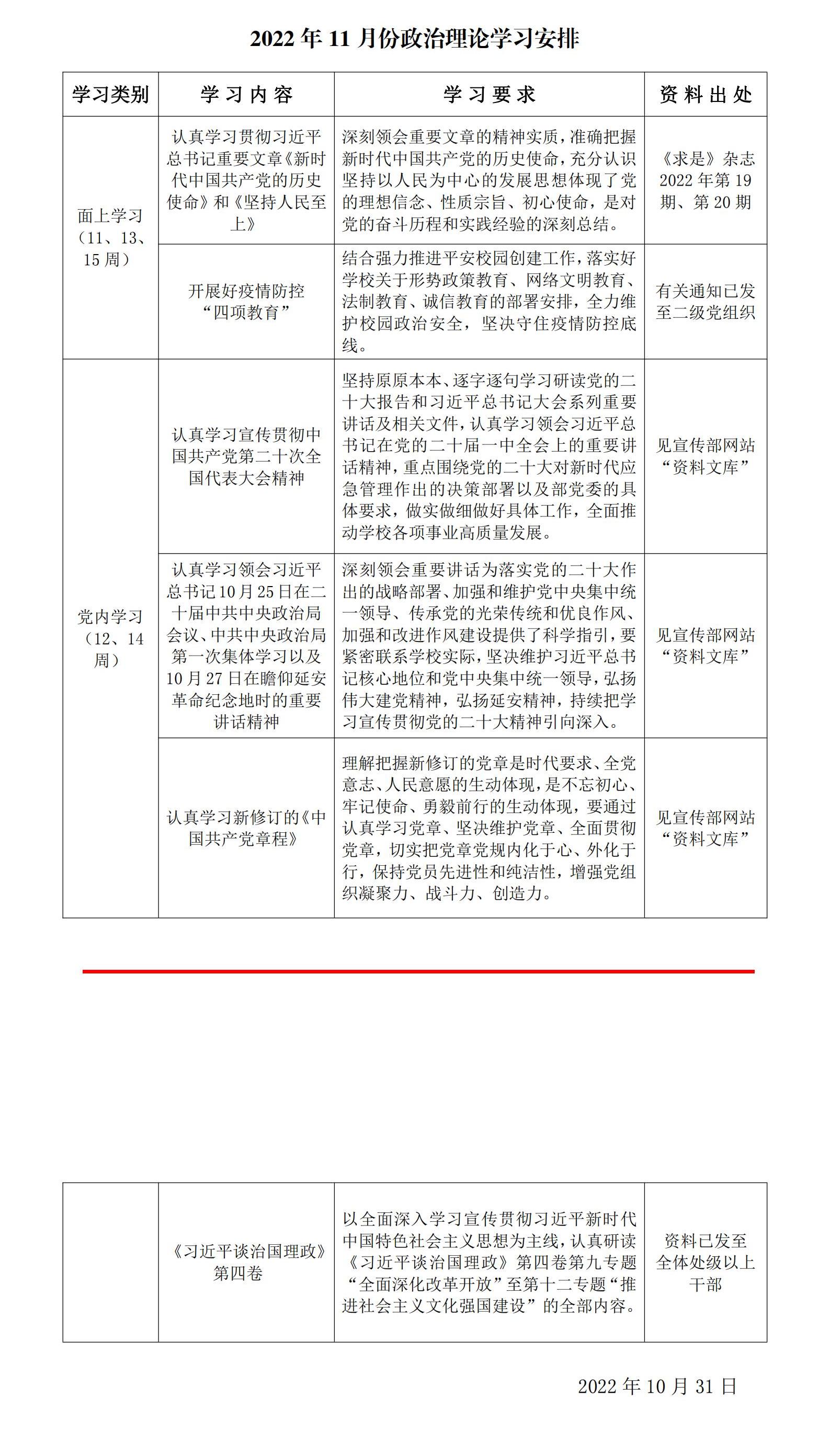
2022年11月份政治理论学习安排
发布时间:2022-11-10
开元-开元(中国)
|
开云登陆入口-开云online(中国)
|
KY.COM-开元(中国)
|
华体网页版登录入口-华体(中国)
|
开云平台-开云(中国)一站式服务平台
|
开元网站登录入口-开元(中国)
|
开云手机入口 - 开云中国
|
乐鱼在线登录入口-乐鱼(中国)-乐鱼
|
乐竞官网-乐竞(中国)一站式体育服务
|